
Sean Grapevine has never been one to shy away from new challenges. When he founded ATL Mortgage, a thriving mortgage company in the Atlanta area, Sean understood there was a major problem in the industry – poor customer experiences due to low communication from loan officers. After finding success for his own business by providing attentive service to his clients and partners, he decided to make communication (and resulting growth) easier for other lenders through a new SaaS platform.

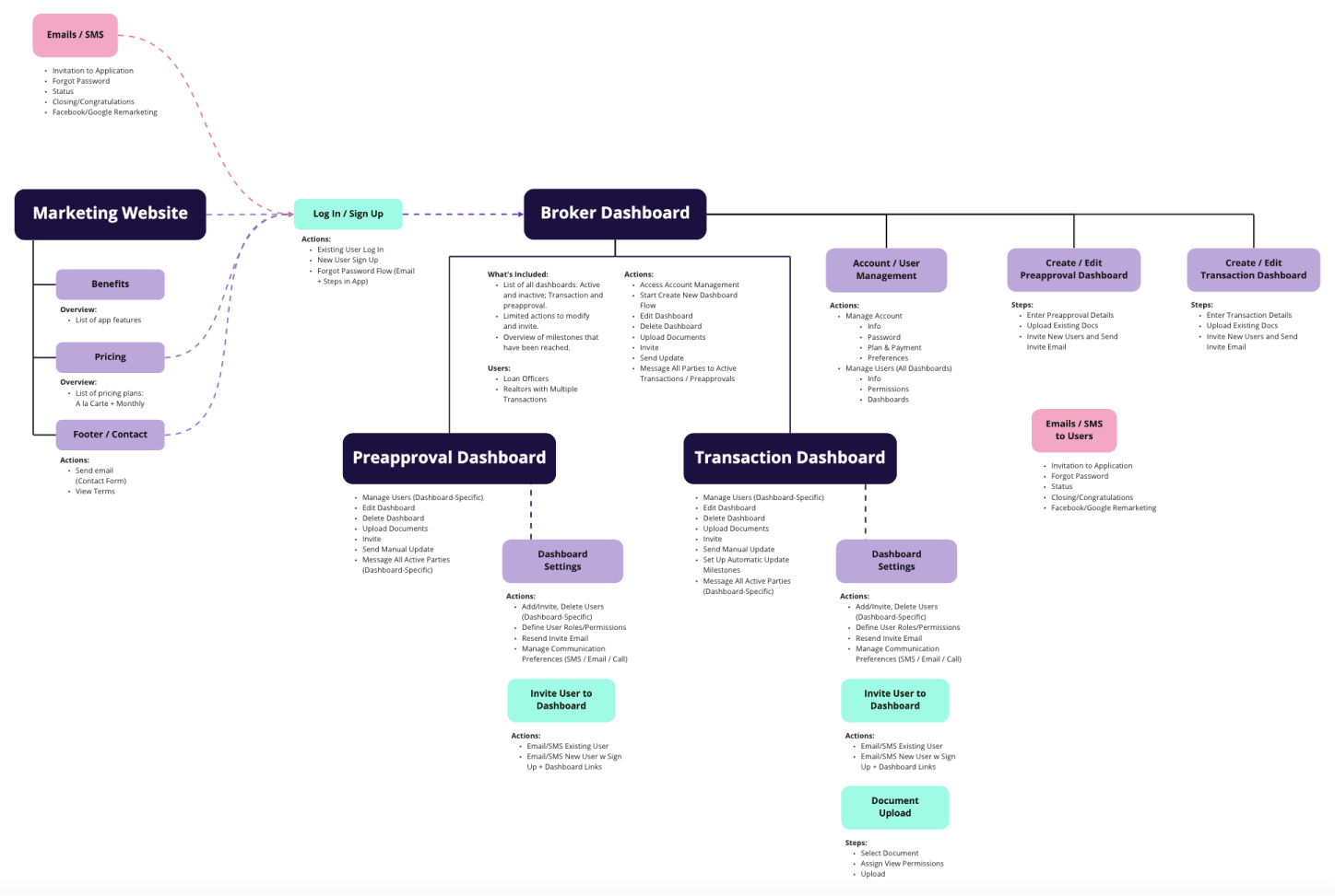
Sean’s idea was to build a dashboard that would make it simple for loan officers to update real estate agents, buyers, sellers, and other parties as to the progress of a home loan, dubbing it “the UPS tracking of home loans.” The only problem was that, as a non-technical founder, Sean had never built software, so he didn’t know where to start.
In April of 2020, Sean presented the idea and the problem to me. With this first project, I started Trailmerge, a UX consultancy, and brought Jason Cook on to help design the nascent SaaS product.


Our new team worked from his single wireframed screen to create user flows and more detailed wireframes to define what would be needed to accomplish his goals for the app. The team then prepared high-fidelity mockups with annotations for his developers so they could accurately estimate the work needed to build the platform. In Sean’s words:
“Trailmerge turned an idea into an experience. I’m a nontechnical founder, so they asked me what the starting point was and then what the end point is. Then they helped me fill in the gaps for getting from the start point to the end point for my users and my business.”

After the MVP designs were ready for development, we were there to support the engineering team while preparing the way for the future until the beta version of the platform launched, seeing its first users. We have continued to advise on product strategy, design enhancements, and new features, and to write and organize stories for the development backlog. In regards to his ongoing experience with Trailmerge, Sean says:
“They're always available and reliable. I don’t have to worry about if they’re getting things done. You always feel like you're their only client. They’re quick to respond to you and really desire to know a lot about your product to create a great user experience.”

We worked hand-in-hand with Sean for about two years, along with a software development partner that our team found and vetted alongside the rest of the LoanShout team. I continued in a directory and advisory role in product and UX, Jason has since taken on a lead role in the project, and Juliet Stevenson began work on the project, especially as we began to work on design tokens and whitelabeling for loan officers and larger mortgage brokerages.

Together we’ve matured a single dashboard concept into a more robust platform that’s now live and benefiting loan officers, real estate agents, home buyers, and home sellers. After being in beta into the summer of 2021, the product launched to a general audience with a marketing campaign to back it. Sean told me after 2 months of a general launch, there had been no churned customers and customers have been using the platform for several transactions.
Take a look at LoanShout.io to see more of the product. (We designed and built the marketing site as well!)